「ガチアサリ」ページのコメント
SuperStudent(Splatoon2mix Wiki管理者)
37f20a1c93
通報 ...
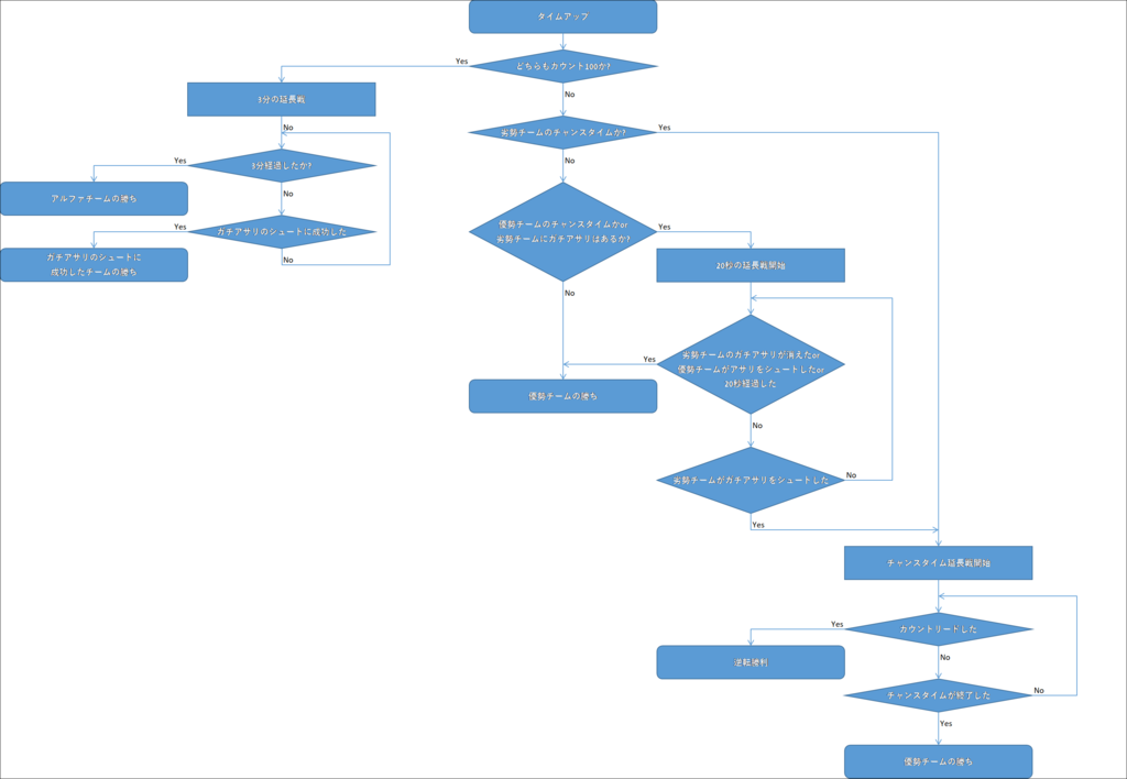
ネタで作った延長戦の流れのまとめ。

お疲れさまです。
あえて細かいところツッコミ入れると
>ただし延長時間内にもどちらもバリアを割れなければ、それまでの8分間でより多くのガチアサリを作成していたチームが1カウントを得て勝利となる。ガチアサリの作成数が同じだった場合、他ルール同様にアルファチームが1カウント得て勝利となる模様。
の線のある部分反映されてます?
忘れてた
あと、優勢時のチャンスタイム中にガチアサリが無くても延長戦になる。と、フローチャートにあるけどこれも間違いで、逆転が発生したチャンスタイムでないと延長戦にならない。
別のかたのフローチャート。
呟いたかたも指摘してますがこのフローチャートゲーム内だと一切分からないのもいかがなものか。
ハンコ使用中はシュートできませんでした。
あ、特記事項だったのか。妙なこと言ってすみません。
一番好きなルールだけど、カウンターアサリだけは良くないルールだな
カウント進めに行くと消滅しないガチアサリ献上するのはネックすぎるわ
せっかくシュートしても、ペナルティ分打ち消しただけで逆転負けとかザラにあるしな
あるとしても小アサリ5個とかが丁度いいんじゃないか
なんで前衛武器持って、わざわざ自陣でガチアサリ完成させてから行くんだろうな
もう馬鹿馬鹿しいから対面の練習に使って、試合は負けるつもりで撃ち合いだけするわ
基本的に味方の準備待ちになるから割とすぐ作っちゃうな、それなりにメリットはあるよ
・どうせなら待ってる間ガチアサリ持ってたほうがSP溜まる
・視界悪かったりルートが多いマップなら相手はかなり警戒してアサリ拾う速度が鈍る
・8~9個もってうろうろするのは危ない
・特にアサリ落とすスペシャルのリスクが高すぎて咄嗟に使えないのがかなり辛い
作ってすぐ特攻するって事なら知らない。
ひっさびさにA-に復帰!
(S+2からBまで落ちたヒト)
モズク農園で中央から入れられるのって前からの仕様だっけ? いや確かに届いてた記憶はあるんだが…
普通のアサリじゃなくてガチ入れられるのはヤバくね? やけに今日はみんな入れてたからどうも広まってきてるらしい。今更ステ改修くんのかな。イカ研マジ無能
すまんステのページ確認してきた。ガチ入ったように錯覚してたけど勘違いだった。
普通のアサリは入ってガチは入らないって飛距離そんな違うんだっけ
マ?普通のすら入ったらまずいのでは?
普通のはギリ入るよ
ガチアサリチャージャーとかいうスプラ最大の闇
チャーを味方に引いたほうが負けるルールやんけ
ゴルゴが仲間に居たおかげで楽々K.Oな時もあるのがなんとも、
相手に居れば中央から前に出れなくなるし…
そういう意味でも闇ですね~。
延長で敵にだけ2つガチアサリがある事態になるとまず負けてしまうので、なんとか予防したい
ハコフグとか極端に狭くて突っ込むしかないステだと迎撃し続けてても割れるどころか
ゾンビで延々2個プールとかされ続けるからマジで生きた心地がしないんだよなぁ
延長全然終わんねぇし味方はクソゲービームできるならはよして?しろ(切実)ってなるし
そういう点でもゲーム閉じられる時にきっちり閉じるのが他ルール以上に大事だと思う
S+3なのに2000超えすることがちょいちょいあって敵が強すぎます どうすれば良いのでしょうか
短射程武器(青スパ)使ってますが、なかなか勝てません。 おすすめの立ち回りとかありますか?武器は持ち帰るとしてもマニュがいいです。注文多くてすみません。
追記:勝ち筋作ることに成功した時は、アサリ9個集める→敵陣営にイモル→相手が攻めの姿勢に入った瞬間バリア割る みたいな感じです。
それ「防衛に関われない」っていう致命的なリスクに対してリターンが「自分のガチアサリ一個のみ」っていう根本的に危うい戦法だと思う。
ガチあさりを単発で入れるのは反撃用のアサリを相手に献上すること。リスクとリターンがまったくかみ合ってないように思う。
苦肉の奇襲であって汎用的な勝ち筋ではないように思う。
敵陣でイモってる&相手が攻めそうって状況は味方の負担がかなり重いと思う。
相手の前衛に味方後衛が押されたら味方はアサリ回収ができないし、ガチアサリが作れずSP自動増加が得られないし、仮にバリアを割っても追加点が入れられない。
何度もバリアを割るよりもガチアサリを複数作って、一気に点数を稼いだ方がいいと思う。
少なくとも自陣ゴールが割られた場合に即座に防衛に関われるようにすれば勝てずとも負けにくくなると思う。
短射程で塗り強いなら湧きポイントの塗をしっかりしとくとか、ガチアサリ作って位置ばれが怖いなら射程の長い後衛の味方にパスして自分は作りなおすとか、ガチアサリを持った味方を狙う敵を暗殺するとかかな?
有難うございます!青スパってやっぱりサポート向きなんすね(汗)
青スパ使いだけど青スパは中央やその周辺で嫌がらせ(サポート)したりアサリ集めたりしていけそうな時にシュートなりパスなりがいいんじゃないかなあ。
上の人も書いてるけど、塗りが強い機動力のある、なおかつサポート強めのサブスペなので、味方を助けてあげるといいかもです。
敵ガチアサリが落ちてる時にポイズンやアメフラシ投げるの結構聞くのでオススメ
まじでわけわかんねぇよこのルール
ホッカス持って全試合2桁キルしてるのに8連敗で割られたわ
あとマッチングよ
ケルビンプライムローラーホッカス
対
スシシャプマダイナモスプスピ
とか打開不可能だわ
C帯で100戦近くやってるけど上がれません
アサリをたくさん入れたほうが勝ちっていうルールはわかるよ?
でもそもそも10個集まらないし、ガチアサリにしてゴールに入れようとしても敵に邪魔されるし、
あとゴールに入れれないし、何なんだろうな
敵はポンポン入れてきて普通に負けるのに、おかしいよね
自チームにもこれくらい強い人来てくれてもいいじゃんよ
ダメダメなのが4人じゃ何したって勝てないですよ
自分は防衛主体にして木主みたいに「アサリ集めなきゃ。シュートしなきゃ」とフラフラ一人でいる敵を狩りまくってたらBに上がれました。
木主のコメだと防衛していないように読めるので、もし敵に得点させないように動くことを少しもしていないのなら、試してみるのをオススメします。
ダメダメ4人だと勝てないので、あなたがまともになってダメダメ3人をキャリーするんです。シュートを邪魔されるのは当然ですが、10個集まらないというのは塗り広げができていないか、前線が低すぎるか、集めている途中で死んでいるかでしょう。C帯なら失うものもないし、ナワバリみたいなものだと思って頑張って。
アサリ投げなどの個人練習は別として、ルールの視点を少し変えてみてはどうでしょう。
勝利条件は敵ゴールまで前線を上げる事、及び上がってきた敵前線を効率良く押し返すこと。
それに最も影響するのはアサリではなく撃ち合い塗り合いな訳です。
ガチアサリ持ちは狙われてその力は低くなりますね。
・自分のブキの自然な戦い方を継続することが一番大事
・アサリは集めるのでなく「集まる」
くらいでどうでしょう。
最近は筆洗持ってるんですけど、どうすれば良いですか?
「これだけ守っておけばBには行ける」、そんな秘訣みたいなのあれば教えて下さい
武器がだめなんですかね?キルは少ないし狙って出来ないので、普段は塗ってます
c帯とは言え3年前からのゲームですし相応の実力者が集まってると思うと、「ルーキーならば継続プレイで上手くなろう」が一番ですね。ブキは好きになったものなら何ででも大丈夫です。
これだけはがあるとするなら
「下ではなく正面に向けて塗ろう、敵の姿が見つけやすく戦いになっても慌てずいられるし、迷子にもなりにくいぞ」とか。
s+の一件修羅なヤツらでもカメラ低い人多いですよ。ヤグラ乗ってる間なんか特に。
X中位行かない限りセオリー知らない8人集められてグダグタな戦いになるクソルールじゃん
ランク32でようやくB帯に来ました。
私みたいな初心者寄りの中級者にアドバイスってありますか?
https://wikiwiki.jp/splatoon2mix/ガチマッチ指南/ガチアサリ指南
どうぞ
2キルのリッターさん、あんたはガチアサリをなんだと思ってるんだYO(一敗)
S+底辺だけど
このルールだけAなんだよな
なんというか
あからさまに人気ないから部屋のレートやたら低いし、そのせいでレートが上がらず飛び級もしづらいし割れやすい
ルールの特性上野良だと行動が噛み合わない事が多いので終始グダグダになりやすい(安定して勝率を維持するのが比較的難しく、更に上がりづらい)
そんなんだから例えば前線ガン無視で筆持って走り回ってる奴とか相手ゴール下で潜伏カモン連発マンとか、そういうクソみたいなプレイヤーを引きやすい(クソみたいな行動をしてても最低限のレートが確保されがち、プレイヤー自体が露骨に減るのでかなり格下ともマッチングしがち)
って感じで率直に言って野良ではクソルール
X上位に行けば大分マシにはなるけど、それ以外ならかなりの人間が"アサリの時間"なのに気付いた時点でイカ起動するのやめるような存在
味方依存激しいのにルールが複雑なのがつまらなさ助長してるわ
延長20秒とか知らないプレイヤーが大半だからとりあえず急ぐ人とか20秒以上かかるルート選ぶ人とかにカウンター持たれるとしょうもない終わり方してアサリ自体嫌いになってく
リグマ限定でよかったんじゃないすかね
野良運ゲーすぎるーーー
集めてキルを取ればまあまあ勝てるだけはホコより運ゲーはマシだけどそもそもつまんねえこのルールぅ
ホコやナワバリと比べればはるかに安定させられるルールだと思うけどなあ。
大抵前線を上げるのに時間がかかることを覚悟しておけばそんなにつまらないとも思わないな。塗り枠みたいな対面弱者の逃げ道がない分S+以下は人によってはきついかも。
俺もエリアと同じくらい実力が出やすいルールだと思う
少なくとも王冠くらいまでは
自分がオブジェクトに触りつつ対面不利にならないのは大きい
入れられてるのに防衛ほったらかして敵陣行くやつはなんなんだよ
Xになってもそういうゴミがいるから困る
このルールの事が何も分からない……上の方のランクになれば周りのギア構成や動きでセオリーも掴めてくるだろうと思ってA-まで頑張ってきたのに……未だによく分からない。なんか勝ってるしなんか負けてる。
つまりルールの理解が深まればもっと上にいけるってことじゃん
のびしろの塊じゃん
なんという好意的解釈。ありがとう、もうちょい頑張ってみます
割れるのを気にしないなら逆に今までやってこなかった立ち回りを試してみてもいいかも。カウンターガチアサリ即もちとかアサリ一切拾わないとか。どっちもある状態では結構有効になる戦術だから、何かきっかけを掴めるかも。
一度王冠まで行けたことあるけど全然分からない
生存は他のルールより大事そう
X帯上位のブキ使用率だけ見ると1番キルゲーのルールに思える
実際アサリ集めるには対面性能が重要なんだろうけど
敵陣の大して深くもないところに潜伏し続けてカモン押し続けるだけで、防衛に来ないゴミパブロ一人を引くだけで負ける楽しいゲーム
圧倒的不人気。
3では無くなってください。