Splatoon3 - スプラトゥーン3 攻略&検証 Wiki

フルイドV / 784

1374 コメント
views
784
名無しのイカ 2024/06/06 (木) 01:51:56 0807a@d9a3d

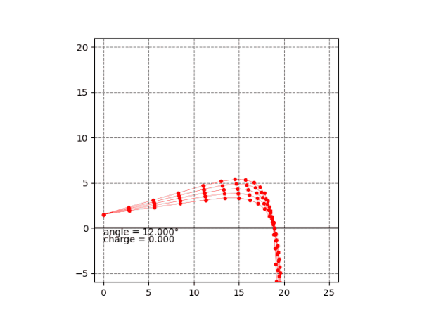
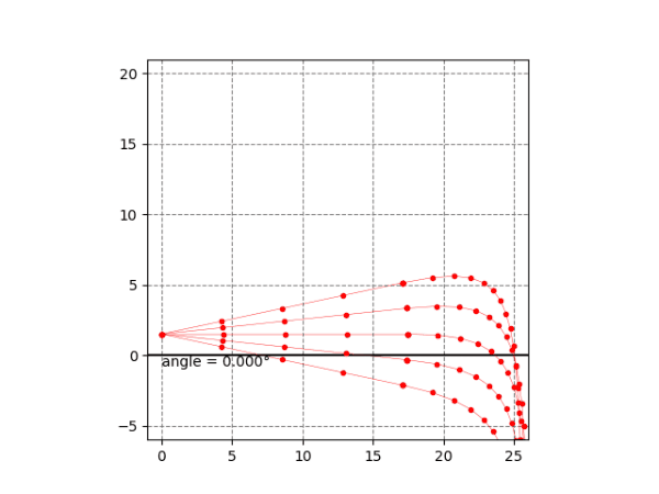
射角と弾の軌道とチャージ時間の関係をgifにしてみた
ここのwikiから弾道の式作ったけど正しいかは自信ない
フルチャだろうがノンチャだろうが12°の射角で氷結弾をまとめることができるみたい

画像1
画像2
画像3

通報 ...
  • 785
    名無しのイカ 2024/06/06 (木) 02:05:30 6515c@8241e >> 784

    わかりやすい
    問題は実際プレイしてるときの12度の角度の目安はどんなもんなんやろ?

    786
    名無しのイカ 2024/06/06 (木) 02:08:17 df62c@d6f3b >> 785

    フルチャだとライン5本で一番下のレティクル合わせれば収束するよね

  • 788
    名無しのイカ 2024/06/06 (木) 02:32:17 修正 a91d3@8e968 >> 784

    結局こういう風にテクニックで一点に固められる事が出来るのなら
    一周目完了と収縮完了を一致させてくれれば良かったのにな