Splatoon3 - スプラトゥーン3 攻略&検証 Wiki

フルイドV / 820

1374 コメント
views
820
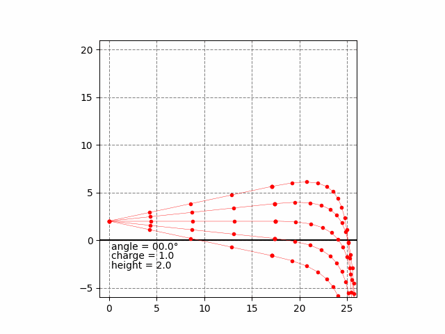
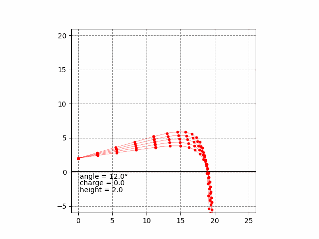
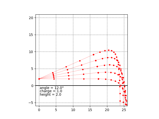
名無しのイカ 2024/06/06 (木) 18:56:10 修正 0807a@d9a3d

>> 784
射撃時の高さをちょっと高くした
1週チャージ時点での飛距離が長い気がする(2枚目の最短)

この軌道がおおむね合ってるならwikiに載せたいのだが誰か判断して🥺

追記
高さ合ってなかったので修正

画像1
画像2
画像3

通報 ...
  • 821
    名無しのイカ 2024/06/06 (木) 19:22:24 修正 87619@83dd7 >> 820

    他人の褌だが……

    個人的には横軸がどうにかDUにならんかなと思う。縦軸は測定難しいし隠すとして

    824
    名無しのイカ 2024/06/06 (木) 21:16:44 0807a@d9a3d >> 821

    DUについては内部でメートル使ってると書いてあったのでメートルとしてます
    DUとメートルの変換は楽だと思うのでメートルで勘弁してください😭

    今更ですが初速って2.29~3.50m/fで合ってますよね?

  • 822
    名無しのイカ 2024/06/06 (木) 20:07:58 9d540@e00e3 >> 820

    そもそもの弾速が早すぎですね